时间:2025-06-16 10:32
来源:生态环境部、独立环保人
根据公开信息,日前国家市场监管总局认可检测司与部生态环境监测司联合修订并对外发布《检验检测机构资质认定生态环境监测机构评审补充要求(修订草案)》。
近年,随着生态环境监测业务大量增长,生态环境监测机构数量大幅增加,行业整体盈利能力较弱,部分机构为了生存低价恶意竞争。监测数据弄虚作假等问题日益凸显,破坏了市场竞争秩序,影响了监测数据的真实性。由于环境监测中的采样、检测等过程难以复现,事中事后监管难度较大:亟需从准入条件上严格技术能力,强化技术防控措施应用。
根据公开信息,日前国家市场监管总局认可检测司与生态环境部生态环境监测司联合修订并对外发布《检验检测机构资质认定生态环境监测机构评审补充要求(修订草案)》。

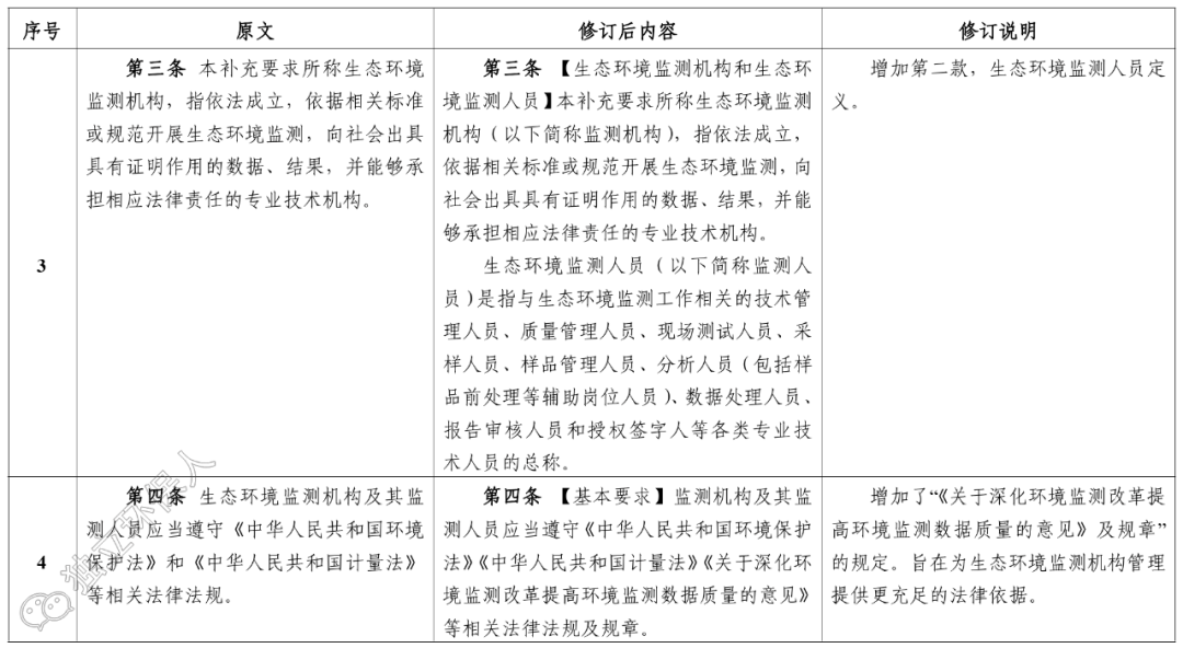
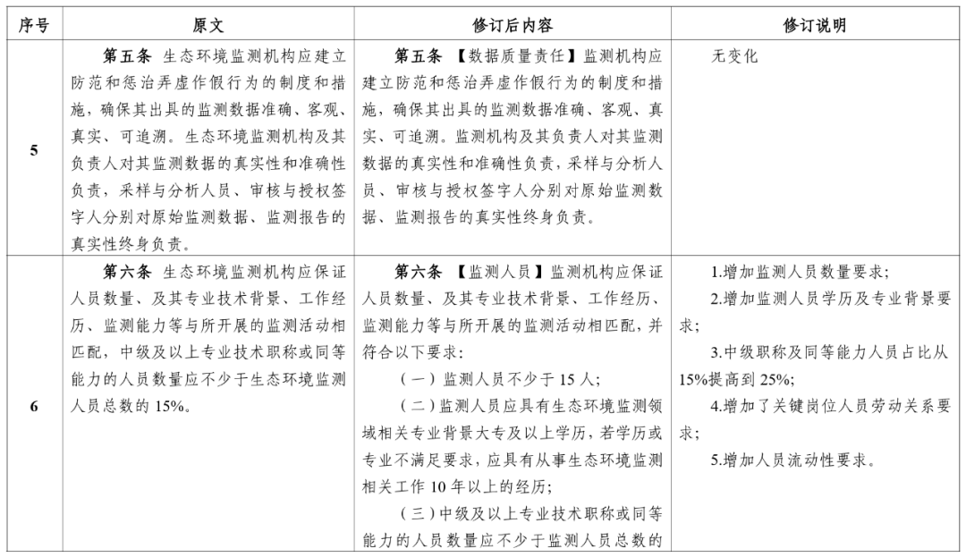
《检验检测机构资质认定生态环境监测机构评审补充要求》(简称《补充要求》)是市场监管总局与生态环境部联合发布的规范性文件,主要针对生态环境监测机构的资质认定提出专项评审要求,涵盖机构定义、法律责任、人员资质、设备配置、数据真实性保障等核心内容。
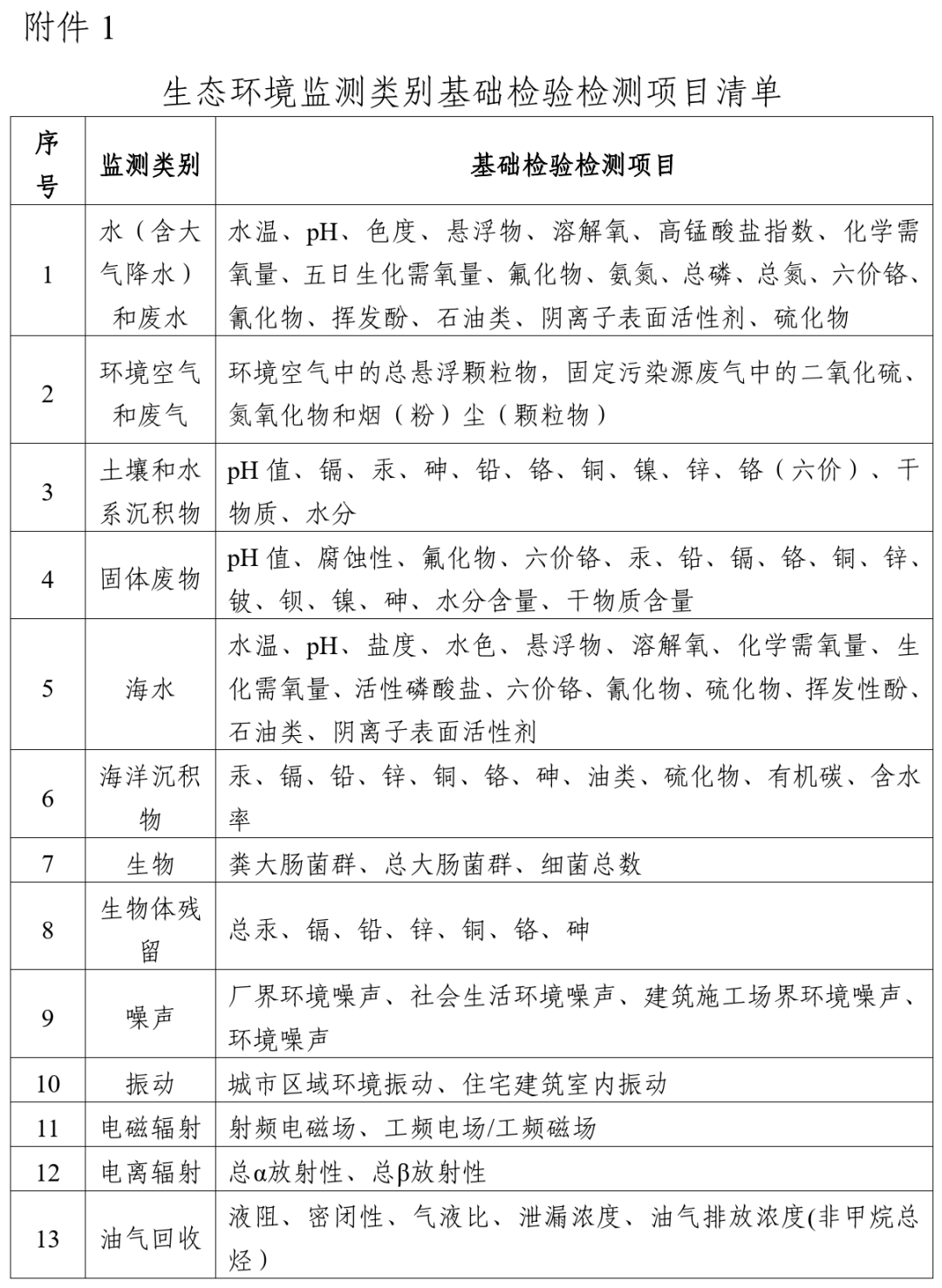
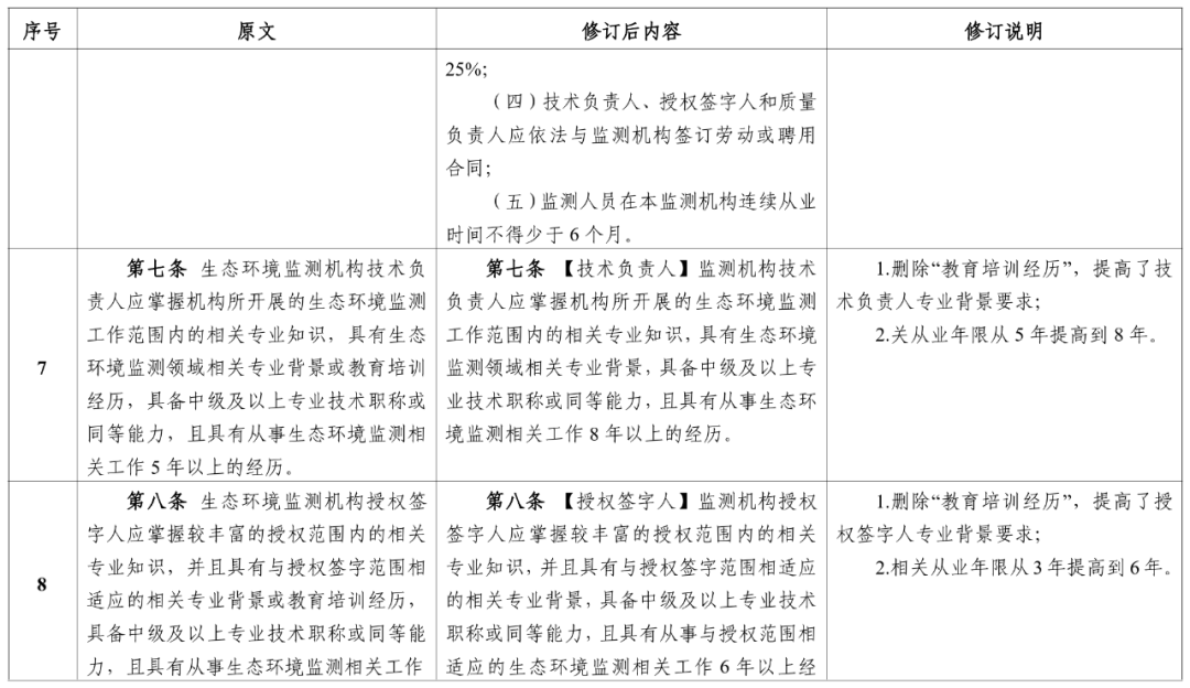
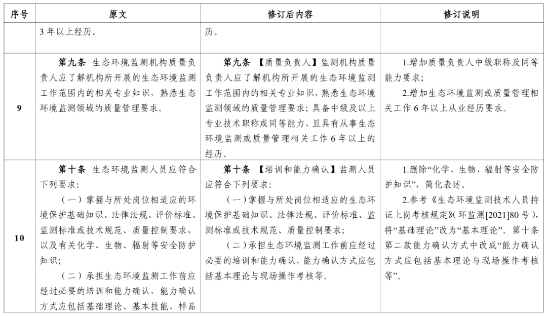
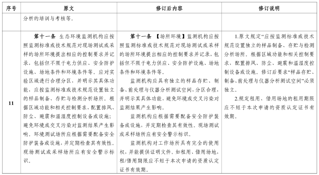
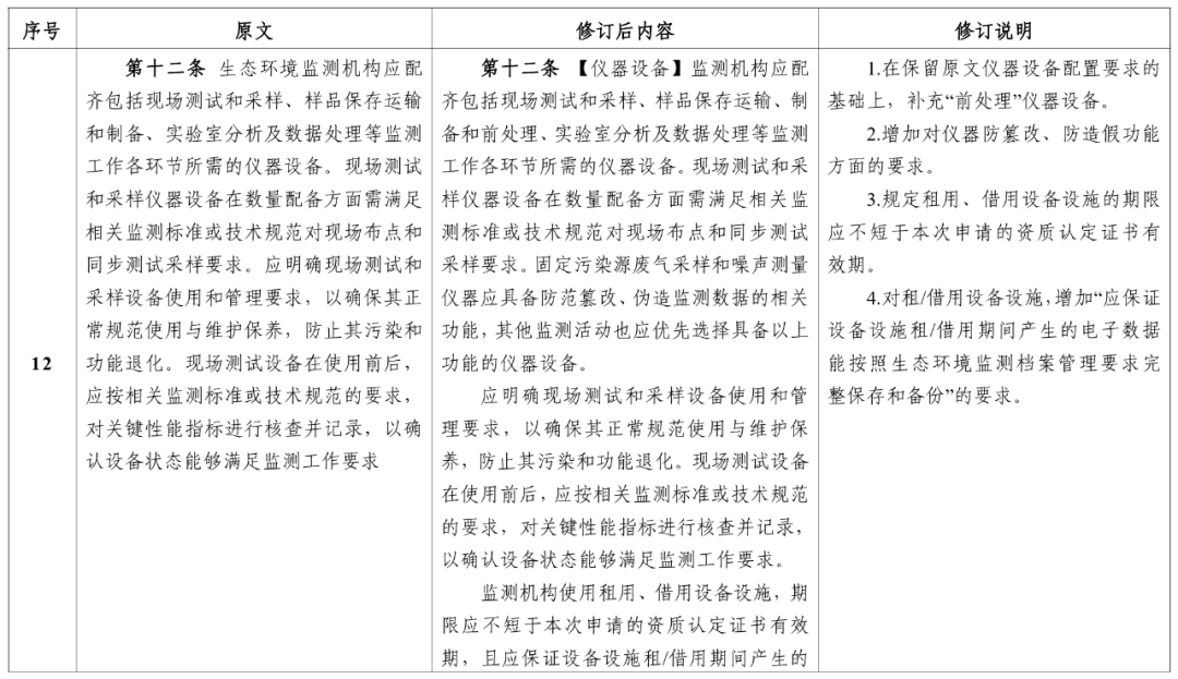
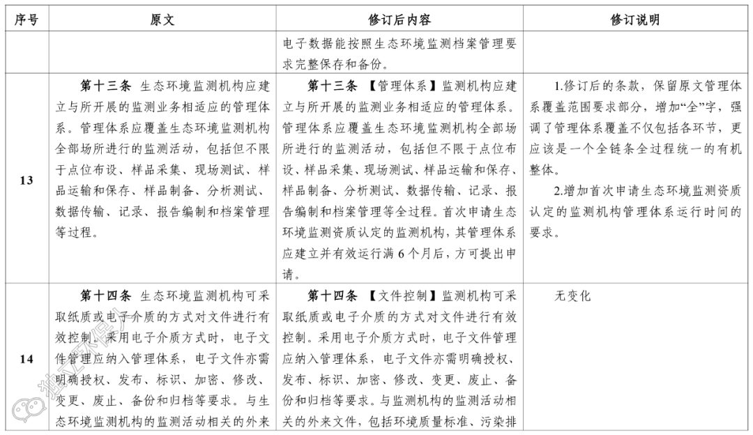
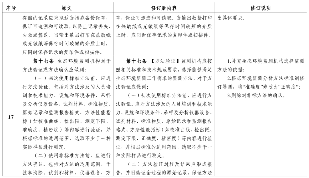
据了解,现行《补充要求》实施近6年来,与资质认定评审准则共同作为评审依据,应用于全国8000余家生态环境监测机构的资质认定技术评审。现行《补充要求》已不能适应和满足行业发展要求,迫切需要对其进行修订。修订后《补充要求》由二十三条变为二十四条。其中修订完善十九个条款,增加了一个有关“基础检验检测能力’要求的条款,四个条款内容不变。
《通知及草案全文》如下:





























编辑:李丹
pa亚娱官方网站入口的版权声明:
凡注明来源为“中国水网/中国固废网/中国大气网“的所有内容,包括但不限于文字、图表、音频视频等,pa亚娱官方网站入口的版权均属e20环境平台所有,如有转载,请注明来源和作者。e20环境平台保留责任追究的权利。
媒体合作请联系:李女士 13521061126
