时间:2025-04-08 13:04
来源:辽宁省市场监督管理局
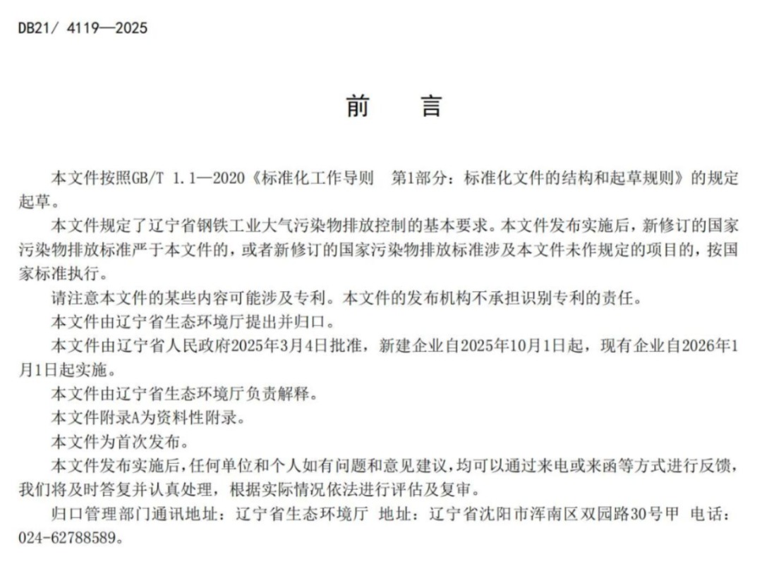
经辽宁省人民政府同意,辽宁省厅、辽宁省市场监督管理局近日发布了强制性地方标准《钢铁工业大气污染物排放标准》(db21/ 4119-2025),自2025年10月1日起实施。本文件为首次发布。
据了解,本文件由辽宁省人民政府2025年3月4日批准,新建企业自2025年10月1日起,现有企业自2026年1月1日起实施。
本标准规定了钢铁工业大气污染物排放控制要求、监测和监督管理要求。适用于钢铁企业或生产设施的大气污染物排放管理,以及钢铁工业建设项目的环境影响评价、环境保护设施设计、竣工环境保护设施验收、排污许可证核发及其投产后的大气污染物排放管理。《标准》全文:















编辑:李丹
pa亚娱官方网站入口的版权声明:
凡注明来源为“中国水网/中国固废网/中国大气网“的所有内容,包括但不限于文字、图表、音频视频等,pa亚娱官方网站入口的版权均属e20环境平台所有,如有转载,请注明来源和作者。e20环境平台保留责任追究的权利。
媒体合作请联系:李女士 13521061126
