时间:2021-05-11 13:34
来源:中国水网
2021年5月11日,星期二
———— 政策 ————

详细:
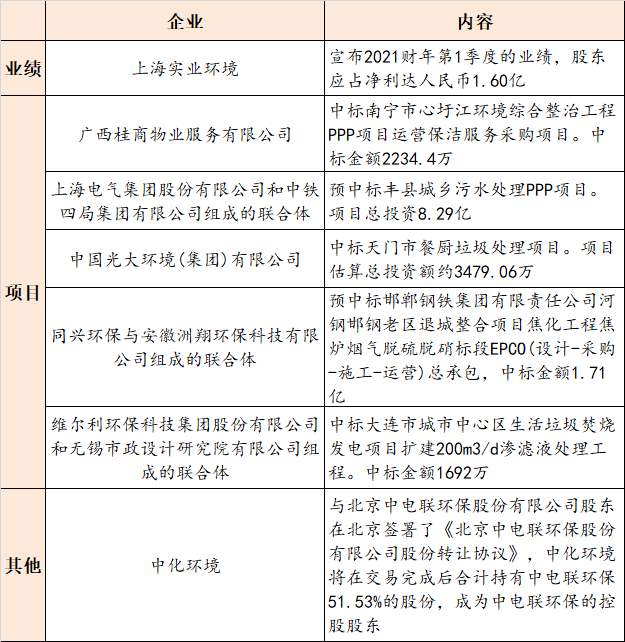
———— 企业 ————

详细:
———— 市场 ————

详细:
———— 其他 ————

详细:
更多环保信息尽在“”“”栏目~
———— 相关阅读 ————
编辑:李丹
pa亚娱官方网站入口的版权声明:
凡注明来源为“中国水网/中国固废网/中国大气网“的所有内容,包括但不限于文字、图表、音频视频等,pa亚娱官方网站入口的版权均属e20环境平台所有,如有转载,请注明来源和作者。e20环境平台保留责任追究的权利。
媒体合作请联系:李女士 13521061126
